
2022年国考资料新变化
2022年国家公务员考试当中资料分析在笔试考试行测的第五个部分,省部级和市地级均考查20道题,分为4篇资料。一般来说,每篇资料分析的最后一道题是综合分析题,每个选项都是彼此独立的小题。但是2022年国考试卷的资料出现了某篇材料不考综合分析的情况(如下图)。大家都知道国考是省考的风向标,所以这一考试的新趋势应当受到2022年参加各个省份省考(例如宁夏参加全国公务员招录联考)的考生们的注意。



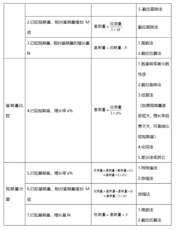
资料分析题型总结
资料考试情况瞬息万变,但不论怎么变化,基础的题型知识是不会变的,所以为了应对越来越灵活的考试题目,我们需要把资料分析的基础题型内化于心外化于形,下面我们以真题为准绳,对题型进行总结。



【例1】 以北京为例,2012年毕业生总数为22.3万人,用人单位对大学生的需求岗位为11.4万个;2013年毕业生总数增加了0.6万人,而用人单位对大学生的需求岗位却减少了1.6万个。
(单选题) 2013年北京市高校毕业生总数为( )。
题型分析:资料中给出2012年北京毕业生总数以及2013年的增长量,对于第七个知识点已知基期量,增长量,求现期量一般可以用尾数法或者截位估算法计算。
解题过程:根据现期量=基期量+增长量,代入数据得,2013年北京市高校毕业生人数=22.3+0.6=22.9(万人)。

