快问十

  • 网站首页
  • 百科知识
  • 百科问答
  • 生活百科
位置:首页> 百科知识>

费雷尔卓德之心怎么玩

时间:2026-01-10 11:45:00 浏览:822次

英雄属性

费雷尔卓德之心怎么玩

技能介绍

费雷尔卓德之心怎么玩

符文天赋

费雷尔卓德之心怎么玩

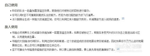
使用技巧

费雷尔卓德之心怎么玩

标签:费雷尔,卓德之心

相关文章

蜂蜂乐园在哪里?思维训练?

蜂蜂乐园在哪里?思维训练?

《笑傲江湖》开播收视杀入前五,郭德纲负责搞笑,程雷负责摆设

《笑傲江湖》开播收视杀入前五,郭德纲负责搞笑,程雷负责摆设

椎间盘突出自我治疗

椎间盘突出自我治疗

  • 1 曹叡在位多久 911 阅读
  • 2 保妥适的副作用有哪些 910 阅读
  • 3 从老罗和王自如约辩看评测如何更专业 910 阅读

热门文章

  • 蜂蜂乐园在哪里?思维训练?

    蜂蜂乐园在哪里?思维训练?

    12-19 914次
  • 《笑傲江湖》开播收视杀入前五,郭德纲负责搞笑,程雷负责摆设

    《笑傲江湖》开播收视杀入前五,郭德纲负责搞笑,程雷负责摆设

    12-18 914次
  • 椎间盘突出自我治疗

    椎间盘突出自我治疗

    12-19 912次
  • 曹叡在位多久

    曹叡在位多久

    12-24 911次
  • 保妥适的副作用有哪些

    保妥适的副作用有哪些

    12-29 910次
  • 从老罗和王自如约辩看评测如何更专业

    从老罗和王自如约辩看评测如何更专业

    12-20 910次

推荐文章

PSP《金色琴弦2F》BP值等金手指。求全CG全EVENT金手指

PSP《金色琴弦2F》BP值等金手指。求全CG全EVENT金手指

1986年7月22日出生的算算面相

1986年7月22日出生的算算面相

哪种自行车骑起来最舒服?

哪种自行车骑起来最舒服?

照片怎么调整到高156px宽114px

照片怎么调整到高156px宽114px

on the radio和 in radio有区别吗?

on the radio和 in radio有区别吗?

PMP培训资料汇总-备考知识考点梳理

PMP培训资料汇总-备考知识考点梳理

长春哪个美术班好呢?

长春哪个美术班好呢?

没有星星的夜里 我用泪光吸引你的字面意思

没有星星的夜里 我用泪光吸引你的字面意思

工行实习日记

工行实习日记

江西新华电脑学院学费情况怎么样呢?

江西新华电脑学院学费情况怎么样呢?

快问十,致力于为用户提供准确、易懂的日常知识解答。涵盖生活窍门、科学常识、历史趣闻等领域的十万个为什么。所有答案经过专业审核,每日更新最新知识内容,为您提供免费的权威知识查询服务。遇到问题?来这里快速找到答案!

CopyRight © 2025 网站地图 - 闽ICP备2025090153号-13 - 联系邮箱:1465333496@qq.com