马上就过年了,年后即将进入装修的另一个高峰期,在此小编要提醒大家,房子装修好,切不可马上入住,尤其是家有老人小孩孕妇,更要注意了!家庭装修污染对健康危害大,装修后,室内空气中会存在一些甲醛、苯系物等有毒有害物质,如果有害物质含量达到一定程度,就会对人体健康造成危害。最近也有很多网友问起小编,新房装修完毕,用什么方法祛除甲醛比较好?这次测评的产品可能对你有帮助。
【快活林】高效活性炭组合 1080g二盒含24包治理面积22㎡附检测盒 除甲醛苯
市场价:168.00元/套
团购价:94.00元/套
商品详情:商品名称:高效活性炭组合--【一室套餐】 22㎡ 附检测盒品牌:快活林规格:1080克
功能:1高效活性炭:装修除味,去除室内异味,净化空气。2甲醛检测盒:检测室内甲醛含量。
产品图展示:
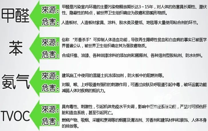
对各种装饰材料所释放的甲醛,苯,氡气,TVOC等有害人体健康的气体有吸附净化之功能,对各种异味臭味去除功效明显。
炭包采用双层无纺布包装,透气防漏。
使用方法:
1,从铝塑袋内取出炭包直接摆放在家居等需要净化的地方。
2,一盒治理面积为12平米,使用同时,保持开窗通风,效果会更好。
3,未开封保质期3年,启封后有效期为6—10个月,使用30天后,在烈日下暴晒3—5小时,重复使用。
快活林活性炭 除甲醛 苯TVOC 装修除味 治理污染600g 12㎡

市场价:80.00元/盒
促销价:32.20元/盒
商品详情:
商品名称:高效活性炭--室内高效活性炭吸附剂
品牌:快活林
规格:600克
功能:装修除味,去除室内异味,净化空气。
装修危害大,快活林活性炭提醒您关注家人健康,告别装修污染,享受健康生活。


宝贝描述:


快活林活性炭的吸附原理:

产品使用说明图解:

>>>>点击链接进入产品评测查看更多优惠套餐产品
什么,装修还用自己的钱?!齐家装修分期,超低年利率3.55%起,最高可贷100万。立即申请享受优惠
