预备役军官去旅游景点没有什么优待的。
我国对于军人的各种优待(含景点优待、优惠)主要的是依据《军人抚恤优待条例》的规定。而就是《军人抚恤优待条例》的第二条明确规定:中国人民解放军现役军人(以下简称现役军人)、服现役或者退出现役的残疾军人以及复员军人、退伍军人、烈士遗属、因公牺牲军人遗属、病故军人遗属、现役军人家属,是本条例规定的抚恤优待对象,依照本条例的规定享受抚恤优待。


其中并不包含预备役军官、军人。此外我国的《中华人民共和国预备役军官法》对于预备役军官的待遇也有明确的规定,并不包括景点、交通等各种依据《军人抚恤优待条例》规定的优待:


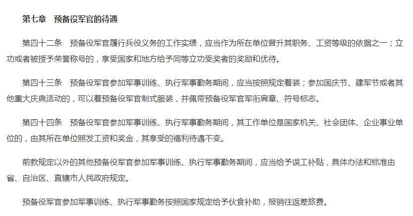
第七章 预备役军官的待遇
第四十二条 预备役军官履行兵役义务的工作实绩,应当作为所在单位晋升其职务、工资等级的依据之一;立功或者被授予荣誉称号的,享受国家和地方给予同等立功受奖者的奖励和优待。
第四十三条 预备役军官参加军事训练、执行军事勤务期间,应当按照规定着装;参加国庆节、建军节或者其他重大庆典活动的,可以着预备役军官制式服装,并佩带预备役军官军衔肩章、符号标志。
第四十四条 预备役军官参加军事训练、执行军事勤务期间,其工作单位是国家机关、社会团体、企业事业单位的,由其所在单位照发工资和奖金,其享受的福利待遇不变。
前款规定以外的其他预备役军官参加军事训练、执行军事勤务期间,应当给予误工补贴,具体办法和标准由省、自治区、直辖市人民政府规定。
预备役军官参加军事训练、执行军事勤务按照国家规定给予伙食补助,报销往返差旅费。
第四十五条 对按照规定参加军事训练并完成训练任务的预备役军官,按照其职务等级发给适当补贴。补贴标准由财政部和人民解放军总参谋部、总政治部、总后勤部制定,所需经费由中央财政保障。
