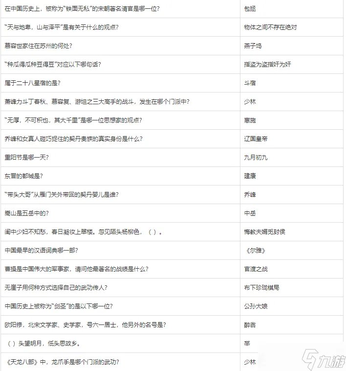
科举考试是天龙八部手游答题玩法,角色等级到达20级后开启,每日仅有一次机会参加,晚上12点准时刷新。想要参加的少侠们可以点击科举考试前往科举主考官欧阳修处参与考试。在科举考试中只要回答正确一道题,就可以获得大量的经验值和铜钱,除此之外在通过科举考试后,还可以获得金榜题名大礼包。科举考试中题目灵活多变,感兴趣的小伙伴一起来看看吧。

最新">




科举考试是天龙八部手游答题玩法,角色等级到达20级后开启,每日仅有一次机会参加,晚上12点准时刷新。想要参加的少侠们可以点击科举考试前往科举主考官欧阳修处参与考试。在科举考试中只要回答正确一道题,就可以获得大量的经验值和铜钱,除此之外在通过科举考试后,还可以获得金榜题名大礼包。科举考试中题目灵活多变,感兴趣的小伙伴一起来看看吧。

最新">



