
这几天都被各大银行推出的运通卡刷屏了,很多小伙伴,一看运通卡,就觉得是高级货,如果是老用户,那就无所谓了,办多少张拿来当书签都行,但是如果是新用户,去办这些没什么特别权益的卡,就稍微有点浪费。下面就一个一个来说。
首先运通卡即将会在以下几个银行和第三方支付可以得到普及。

所以,在上述银行,应该会在今年都会陆续推出自己的运通卡。不同于之前运通卡大多是高端白金卡级别,推出的都是金卡,绿卡,低门槛的。

首年免年费,消费6次免次年年费。
新户送一晚上希尔顿酒店权益,老户的权益主要关注下6次希尔顿酒店优惠订。
基本当书签。
新户权益

新用户达标抢免费住希尔顿酒店权益。持卡人还可享受6次希尔顿酒店特惠预订,特邀客户达标更可获得希尔顿荣誉客会金会籍。

星级酒店自助餐两人同行一人免单




其它注意事项

年费600,首年免,次年18笔/5万免。
基本权益,餐饮7折、指定酒店酒店9折或者95折权益、希尔顿享受升级等,是运通自带的。新户礼,核卡30天内消费1笔66元,可得一个故宫文化“太和广运”文化书签,限量1万个。
3、平安红耀卡
年费终免。
基本权益,餐饮7折、指定酒店酒店9折或者95折权益、希尔顿享受升级等,是运通自带的。
新户礼,截至年底,每周三笔88元,当周可获赠8元购星巴克;核卡快捷支付1笔可得故宫书签
年费360,首年免,次年消费1万免;
基本权益,餐饮7折、指定酒店酒店9折或者95折权益、希尔顿享受升级等,是运通自带的。
新户礼,核卡快捷支付1笔可得故宫书签。
年费首年免,次年消费6次免;
基本权益,餐饮7折、指定酒店酒店9折或者95折权益、希尔顿享受升级等,是运通自带的。广发还有个3%的返现。
新户礼,核卡快捷支付1笔99可得故宫书签。
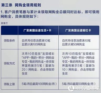
年费800,首年免,次年消费24笔或者连续12个月绑定微信/支付宝/京东(暂时还绑补上)可免次年年费。
广发卡主要亮点是10%返现,不过即使作为小编也觉得太复杂了。



广发这个返现规则复杂,容易忘记反撸,再来实际除去成本,最终受益约200.
新户不建议申请广发运通卡,浪费新户资格,新户犀利卡依然是王者。
老用户见仁见智,小编是不会去申请的,因为广发卡的数量也有限制4-5张,请给最有用的广发卡种。
小白玩卡指南总结下,运通卡是新卡种 ,但是真正有权益的不多,如果冲着权益去,肯定失望,如果冲着收藏或备用,可以申请。。再如果是黑户,想借机碰瓷下卡,也可以试试,新卡有一定程度放水。
小白玩卡指南是一个业余信用卡玩家分享自己的玩卡经验,现在是第827天分享自己的一些好活动,节省大家的时间和精力。
